第二节
隐藏的哀伤:年轻子女哀伤经验的首要主题

与哀伤共处  作者:李昀鋆

丧亲之痛从来都不是一种发生在真空状态中的经验;要想真正认识哀伤,必须将其放回至社会情境之中。“隐藏的哀伤”这一主题也不例外。在接下来的部分,我将围绕着年轻子女隐藏哀伤的经验,探索这一经验具体是如何在社会情境中建构起来的:第一,年轻子女如何在不同的情境下选择主动隐藏哀伤;第二,社会情境如何反过来参与“隐藏的哀伤”这一经验的构建之中。

一、年轻子女在社会情境下的主动隐藏

(一)从临终到葬礼的压抑哀伤

如果要探索哀伤在社会情境下的公开表露,那么从亲人临终到葬礼无疑是最应该得到关注的一个场景,因为在中国人的日常生活经验中,和“死”相关的词汇都是忌讳提及的。因此从常理来推断,这一时段应该是年轻子女的哀伤最能被允许表达出来的“合法性情境”。同时,就儒家思想对“孝”的期待来说,子女因不舍父母而流下泪水不单单是个体情感的表达,更被视为重要的规范礼仪。子女如果此时表现得镇定、冷静、没有眼泪,则可能被在场的亲朋好友责备为不够孝顺,甚至冷血。基于上述文化常识,我们或许会提出一个假设,既然此时的“哀伤规则”是用眼泪的多少来表现子女对于父母有多孝顺,那么这些伤心的年轻子女在父母临终前和葬礼上应该会真实地表达自己的哀伤情绪。然而令我吃惊的是,即便在这样一个被允许哭泣(甚至可以说被要求哭泣)的场景下,他们中的绝大多数并没有崩溃或者哭泣,反而“没有反应”“哭不出来”,在葬礼上,他们也会刻意隐藏自己真实的哀伤,塑造出“我没事”的坚强形象。

张小姐,2年前父亲因肺部感染诱发休克而离世,是我的第24位研究参与者。张小姐告诉我,其实自从父亲去世后,自己一直在假装“很独立、很坚强”,但内心“老是想着过去有多么多么好,还会不断地去想他(父亲),还活在过去,走不出来”。尽管就死亡方式而言,张父属于预期自然死亡,但是对张小姐而言,她却是被突然告知父亲将不久于人世,因为从父亲确诊患癌到治疗,再到濒死的整个过程中,家人[绝大多数年轻子女很少会对“家族”和他们自己的“核心家庭”进行区分,在他们的叙事里提到的“家人”,尤其是在丧礼过程中,通常指的是包含亲戚朋友在内的扩展式大家庭,而不仅仅是自己的父母或兄弟姐妹。]从未向她透露过一个字(甚至将她父亲的病情告诉了她的朋友,以拜托这些朋友帮忙隐瞒)。

关键事件1:获悉父亲生病时的强装镇定

大二那年的暑假,张父在家一直咳嗽,张小姐还陪父亲去医院看过病,但是始终“没有想那么多”。而在同年的中秋节,她给父亲打电话,接电话的不是父亲,而是一个阿姨。当晚她就接到了母亲让她回家的电话,但当时母亲只是搪塞说“你爸爸特别想你了”。所以直到跨进病房的前一刻,也没有人告诉她究竟发生了什么。进病房后,她看到了“病床上躺着一个人,他的眼睛也肿了,然后脸很白,五官肿了,身体也浮肿了。我就觉得天哪,那是我爸吗?”在毫无预备的情况下看到完全变了样的父亲,张小姐选择在所有人面前压抑自己的反应,竭力表现出镇定:“其实我那一刻真的是不断掐着自己,就是不能向所有人展示我很软弱。”

张小姐:爸爸当时很虚弱,而我则是,不想让爸爸妈妈看到我很伤心,因为我知道,如果当时我情绪崩溃的话,我妈妈肯定更难受,我爸爸肯定也很难受。在那里可能有四五个亲戚,这些亲戚看到就……也可能会觉得,我像普通的女孩子一样,很脆弱。其实就是,我不想他们戴着这样的“有色眼镜”来看,我不希望他们觉得我是一个很脆弱的人。

关键事件2:一家三口共处时的压抑痛苦

当其他亲戚都离开了,病房里只剩下张小姐一家三口的时候,父母依然没有向她详细说明病情的严重程度。虽然张小姐心里开始担心,但也没有真正意识到此时的父亲其实已经生命垂危了。直到父亲离世后又过了很久,母亲才略微告知了一些相关细节,原来“我给我爸(中秋节)打电话那一次,其实那时候我爸正被拉去病房抢救,已经下了病危通知书了”。而当母亲问张小姐,如果父亲去世了该怎么办,不想让母亲担心的她选择压抑自己的痛苦,笑着回答。

张小姐:有一天(从医院)回来之后,我妈问了一个问题,嗯,就是如果你爸爸这次走的话,你怎么办?其实当时我是笑着回我妈妈的。我说没关系,我说我就当我是单亲家庭长大的孩子呗。我说现在单亲家庭的孩子那么多……因为我当时是为了不让她担心嘛,自己心里肯定是很难受很难受的。那时我就一直以为我爸实际上没有什么大问题,他只是因为(身体)有些不好,就去抢救一下,应该是输几天液就可以回家的那种。

关键事件3:目睹父亲去世后的没有反应

于是,仍然心怀希望的张小姐决定和母亲一起照顾父亲。第二天,张小姐在去医院的路上给父母买了早餐后,还很开心地跟母亲说,以后每天早上来的时候,都会带早餐来医院。但就在父亲吃完早餐,准备起身上厕所时,“他(父亲)一直是躺着,不能坐起来,他的肺部不好嘛。当他一坐起来那个时候,他就不行了,就不行……那个血就往上面流,就按那个急救铃,医生来了就心肺复苏……然后……”此时母亲哭到崩溃,张小姐说,她的反应和母亲截然不同:“那当时我就……我没有反应……感觉那个时候已经形成了一种很强的自我保护意识。”当时医生看到张小姐没有哭,似乎还很正常,就让她赶紧去复印父亲的身份证,办理死亡证明。而事后她用“奇怪”来形容自己当时对医生布置任务的反应:

张小姐:当时我想的是,怎么办?我说,今天是国庆假期,打印室、医院的那些文印室都关门了,我去哪里复印呀?我当时想的是我要马上执行那个医生的命令,然后医生跟我说,你去外面复印。当时(我)一路上跑得好快,我就怕我复印慢了,给医生带来什么不方便。当时,我真的一点点都不相信,一点一点都不伤心……

关键事件4:父亲去世后只哭了两分钟

看到得知消息的亲戚们陆陆续续赶到医院,张小姐选择有意识地压抑了自己逐渐能够感知的哀伤,而只是给了自己两分钟哭泣的时间:“悄悄出去就哭了一会儿,就这样,只哭了两分钟,就一下把眼泪收回去了。”张小姐告诉我,她做出这样“一定要扛住”的决定,是因为当时她看到母亲已经哭到崩溃,而她也想到亲戚可能对自己家庭做出的“孤儿寡母”的负面评价:

张小姐:我妈妈哭得很崩溃,但是我站在那里拍着我妈妈,我一滴眼泪都没有掉!……就去抱着我妈,让她不要哭了,就说,嗯,妈妈,以后(我)会好好照顾你的之类的……我就是怕所有的人都会觉得以后我和妈妈是两个人,就是相依为命的那种没有依靠的母女俩。我不希望他们这样认为……我希望,我爸爸得病或者我爸爸离开了,而我能够成为我妈妈的一个新的支柱……不想让别人觉得我们俩这样就很惨、很弱,很没有依靠,不希望别人这样子看我们……看我们家,所以就觉得一定要扛住,就这样。

关键事件5:父亲进火化炉的“我没有事”

在筹办葬礼的过程中,当时还在读大学的张小姐出面办理了选墓地、火化等一系列事情,因为担心母亲到这些地方,“她的那个情绪就绷不住了嘛”。张小姐说,从父亲临终到葬礼的整个过程里,“除去自己偷偷抹眼泪”,她的哀伤真正在众人面前爆发的时刻,只有当父亲即将被送进火化炉时。然而即便是在这个濒临崩溃的时刻,张小姐依然没有放纵自己:

张小姐:(父亲进火化炉时)所有人走过去看他,然后我就想,怎么就最后一眼了呢?陪了我那么多年的人怎么就……最后一眼了呢?……但是我觉得我还保存着一点理性……然后想,不行啊,这里人好多。我告诉自己不能哭,不能让他们看到我怎么样……他们说要找人去扶(我),我说不要你们扶,我又没有事,我没有事……

回顾张小姐叙事中的五个关键性事件,我编制了表1–1,试图梳理“主动隐藏哀伤”这一主题是如何在张小姐与人互动时、出于何种考虑的情况下,被一步步建构出来的。

表1-1 从临终到葬礼:压抑哀伤

与哀伤共处

张小姐“我一滴眼泪都没有掉!”的叙事,较为完整地呈现了一个年轻子女从父母临终前到最终的葬礼,为何以及如何隐藏自己哀伤的过程。同时,回顾张小姐的叙事,我们可以觉察到年轻子女主动隐藏哀伤的一连串特别之处。

首先,父亲、母亲,甚至亲戚,以核心人物的身份出现在了她的叙事结构当中,影响着解决结果。这揭示了要理解年轻子女隐藏哀伤的这一主题,须将这一看似属于个人的决定放到社会情境中,需要考虑“他者”对于哀伤的影响。

其次,虽然张小姐解释说自己形成了“一种很强的自我保护意识”,但是她也不明白为什么自己在目睹父亲去世后,没有像母亲一样崩溃大哭。客观上说,也正是因为这一“不伤心”的反应,让她代替母亲承担了治理丧事的任务,间接地为“隐藏的哀伤”这一主题创造了可能。

最后,在现有研究中,参加葬礼或是参与葬礼的筹备工作常常被认为是一个能够协助适应哀伤、完成哀悼的策略,然而张小姐的叙事却与这一研究结论相悖——也就是葬礼不仅没有协助宣泄哀伤情绪,反倒成为塑造“隐藏的哀伤”的一个场景和动力。

上述“不同寻常”的哀伤经验同样并非张小姐独有的经历,而是能够在其他年轻子女的哀伤经验中产生共鸣。因此接下来,我会引用其他参与者的叙事,响应上述主题,以期更深入细致地了解在父母临终到葬礼的过程中,年轻子女为何压抑哀伤。

第一,就“他者”与隐藏哀伤之间的关系而言,杨小姐的叙事与张小姐产生了强烈的共鸣。杨小姐,3年前父亲突然离世,她选择压抑哀伤的决定中,参与其中的他者不仅囊括了活着的家人,还增加了已经离世的父亲。

杨小姐:我就记得我爸走的时候,我当时回到家,我一滴眼泪也没掉,扶着他的棺材时都没掉。我记得那几天里我就哭过一次,为什么呢?因为会有哭丧嘛,那一天所有人都在哭,我就趁着那一天能把自己所有的情绪释放,去哭一下,我妈也在哭。但那两天,我一直告诉自己,“你不能情绪失控,因为爸爸想要看到坚强的小孩儿,爸爸最讨厌你哭哭啼啼的”。因为我以前很爱哭嘛,爸爸说话大声一点,我就哭,他就总说我没用,然后那个时候我就骗我自己:“爸爸不喜欢不坚强的小孩儿。你要乖,你要忍住,再痛你也要忍住,你不能在弟弟面前……就这么不坚强,那他们怎么办。”

可以看到,在年轻子女的叙事中,隐藏哀伤并非只考虑了他们自己内在的感受,而是权衡了自己的哀伤反应与“家庭”,甚至是“家族”之间的张力关系,比如考虑如果表达了真实的哀伤会造成何种影响。类似这种“他者”对于个体哀伤经验的影响,在西方研究中仍然是被低估的,西方学者已将哀伤经验建构成了一个高度个别化的历程,也就是丧亲者应当有自己的哀伤权利,包括有权决定自己对丧亲的不同态度。而在与西方文化存在较大差异、更推崇集体主义的华人社会,哀伤并非是独立的,而更具有关系性和相互依赖性。在本研究中,年轻子女叙事中反复出现的“他者”也支持了哀伤具有关系性特征的这一假设。

第二,就“不伤心”的哀伤反应而言,实际上,因为听到父母逝世消息后或在葬礼上哭不出来,而认为自己很“奇怪”的并非只有张小姐一个人。曹先生,1年半以前父亲因肝癌晚期去世,是我的第26位研究参与者。当父亲最开始查出肝癌晚期时,医生就说他很可能熬不过端午节,因此曹先生在端午节以及之后的治疗过程中都十分紧张。而就在曹先生即将大学毕业的前夕,他突然在早上四点接到了母亲的电话:“你快回来,你爸快不行了。”当曹先生匆忙办理离校手续、收拾行李、赶飞机的整个过程中,母亲也都是说“情况还好、还好”。但当他下飞机后,来接机的表哥不小心说漏了嘴,原来父亲“早上十点左右时,就已经快不行了”。赶到家后,曹先生说自己哭不出来,甚至因此对自己和父亲之间的感情产生了“自我怀疑”:

曹先生:我回家见到我爸躺在那里的时候,我没有哭,我不知道为什么哭不出来……嗯,就很想哭,就在穿孝服的时候,我觉得我他妈这个时候应该哭的,但是我就是哭不出来。我不知道为什么是这个样子……我现在都没有想明白我怎么可以这个样子……我说,哭不出来难道是因为我以前跟父亲的关系没有那么亲近吗?嗯,就……其实我觉得也不会,因为这件事情也哭过不少次,对……真到那个时候反而哭不出来,我觉得很奇怪,就是会有一点自我怀疑。

要解释这个年轻子女自己都觉得很“奇怪”的反应其实并不复杂,理查德·拉扎勒斯(Richard Lazarus)与苏珊·福尔克曼(Susan Folkman)建构的认知压力理论为我们提供了一个可能的理解。这一理论将亲人的死亡视为压力源,哀伤反应则被理解为“面对压力时的反应症状”。当父母丧失打破年轻子女原有生活的平衡时,所造成的压力远远超过他们能承受的负荷,此时“逃避”只不过是子女在面对强大冲击时的一个再正常不过的反应。而借由逃避表现出的哀伤反应,又分为否认和抑制。

如果我们采取认知压力的视角,年轻子女在得知父母死亡消息时的“不相信”和“不伤心”,其实是他们在否认死亡、抑制哀伤,也就是面对压力的正常反应。当我们把这一反应进一步放置到社会情境中时,当父母一方去世、另一方崩溃,在原有的家庭系统陷入瘫痪、家庭面临危机的状态下,虽然年轻,但是将近成年或已经成年的子女很有可能无意识地将自己原本崩溃的哀伤“隐藏”起来,并自动补位,肩负起治理丧事的角色,以此维持自己的情绪、整个家庭系统,以及丧事治理的正常运转,而这样的解释也符合家庭系统理论,并再次支持了上一部分“他者”参与到年轻子女隐藏哀伤之中的发现。

第三,就“葬礼”与隐藏哀伤之间的关系而言,沈先生的叙事也与张小姐产生了强烈的共鸣。沈先生,3年前父亲因主动脉夹层突然去世,是我的第14位研究参与者。他告诉我,当时医生为父亲安排了三天后的手术,但在第三天的中午,正当他给父亲喂午饭时,父亲吃到一半,“就不太好,就突然……不在了”。沈先生那几天并没有预料到父亲的病如此严重,“还挺乐观的”。而当父亲去世后,沈先生只是在医院哭过,之后就“特别麻木”。

我:那个麻木是什么感觉?

沈先生:就觉得所有的……当时不是要处理那些事情嘛,我应该也是有一份责任在里面的,所以就要去做一些事情,要帮助招呼客人之类的,就那样跟着走。后面那几天,其实我应该是没有怎么哭的。我哭,可能就是回到学校之后……我同学说,说我在睡觉时……睡梦中痛哭。

我:当时(在葬礼上)是什么让你哭不出来?

沈先生:你看,就是其他人都在哭。然后我觉得……我就觉得那个事情(葬礼)总要进行下去吧,那总得有一个不哭的人,总得有一个清醒的人吧,所以就强迫自己,把自己的这种情绪往下压。

葬礼对丧亲者宣泄哀伤情绪可能产生负面功能这一点,在主流哀伤研究中少有探讨。有学者认为,葬礼除了埋葬逝者遗骸的功能之外,也承担着分离和整合的心理功能,认为葬礼一方面借助仪式在社区中宣告逝者的死亡,为丧亲者提供发泄情绪的场合,为结束与逝者的关系创造机会;另一方面也被用来维持原有的社会秩序,并向丧亲者确保世界仍然会正常运转。还有学者把葬礼理解为个体在死亡经历中找寻意义的一种努力,认为葬礼实际上是在向丧亲者保证,即使是面对死亡,逝者的生命依然存有意义。但与这些学术理论的假设相反,在年轻子女的叙事里,葬礼似乎没有办法实现上述协助适应丧失的功能,繁重的治丧任务反而促使这些子女必须以葬礼为先,隐藏对于完成任务没有益处的哀伤,暂停真实哀伤情绪的宣泄。

基于上述,我绘制了图1–1,实时总结了已有的研究发现。

与哀伤共处
图1-1 已有发现的实时总结

(二)葬礼过后,面对家人的避谈哀伤

在中国,丧亲者在葬礼结束后的哀伤经验犹如迷思(myth)一般存在着:心碎后,你们接下来的生活怎么样?现在是否还在想念他/她?是否依然还会难过、流泪呢?……而无论是在现有研究或实务资料中,都很少谈及这些问题的答案。

在与年轻子女对话时,我发现避谈哀伤的界限不仅止步于社群,更囊括了其核心家庭。事实上,绝大多数的年轻子女即使面对家人,尤其是另外一位父母时,也极少分享自己的哀伤。在这一意料之外(也让人担忧)的发现中,中西文化的差异性再一次显现出来:即使面对家人,这些年轻子女也很少会开诚布公地告知自己的哀伤感受,因此葬礼之后,他们的哀伤在家人面前依然是“隐藏的”。

1.为他者考虑的不说

陈小姐,父亲2年前因肺癌去世,是我的第10位研究参与者。在她大三的那年,父亲被诊断出了肺癌。家人在集体商议后并未告诉父亲实情,但也进行了积极的治疗:住院、吃中药调理,甚至去算了命,“有很长的一段时间,我们都觉得,他(父亲)应该可以这样拖下去”。但是一年后,父亲的病情突然恶化。陈小姐立刻向当时实习的机构请假回家,帮母亲一起照顾父亲,但最后父亲还是去世了。尽管当时陈小姐尚未大学毕业,没有稳定的收入来源,但就像张小姐一样,她理所当然地把自己视为母亲的照顾者,“我当时心里的感觉就是,以后妈妈一定要靠我照顾,我们家只有我一个了……”相较于母亲哭到崩溃的反应,陈小姐也说自己只痛哭过一次,其余时间大体上都是正常的,“只是话比平常说得少一点”。

父亲的葬礼结束后,陈小姐在家待了几天,很快就回去继续实习了。而小姨在电话里告诉她,留在家里的母亲会无缘无故地哭起来,不愿意主动和别人打交道。之前陈小姐还在家时,阿姨会叫她们母女俩一起吃饭,但当她离开后,母亲就不再和阿姨一起吃饭了,每天就是自己一个人在家吃。正是因为听到母亲这些强烈的哀伤情绪,陈小姐决定尽量避免在母亲面前提到父亲,甚至连她回到老家去墓地看望父亲时,也是单独一个人去,没有告诉母亲。

陈小姐:我是一个人去(墓地)看(爸爸),如果妈妈去的话,一定会在那边哭得一塌糊涂。

我:你为什么不想告诉妈妈呢?

陈小姐:也不是不想告诉她,是怕我告诉她之后,她又想起这件事。所以我现在比较有意识地在她面前少提爸爸的事。可能我觉得时间还不够久吧,要等到她可以比较平静地接受这件事情,不会这样一提到就哭得停不下来。

这样在母亲面前“隐藏哀伤”的结果是,在父亲去世后的第一个春节,当陈母和陈小姐两个人一起去墓地探望父亲的时候,陈母小心翼翼地问陈小姐:“爸爸走了,你是不是不伤心?”原来在母亲的眼中,陈小姐“看起来还是正常的,不像一个没有爸爸的女儿”。陈小姐当时有点生气了:

陈小姐:当时(我)就问她(母亲),你想要我怎么样?你觉得我不伤心,那是我自己故意装出来的。你想要我什么事都不做,也在那里哭?如果我还特别特别伤心,控制不住的话,那我们家到底靠谁?我们家就要这么一摊烂泥一样,就这么下去吗?我爸希望看到这样的情况吗?我也不知道是不是我的心比较硬还是怎样,就是觉得既然已经在客观上接受我爸走了这个现实,那我最应该做的,不就是照看好现在还在的人吗?后来她(母亲)也觉得自己糊涂了,怎么会问这样的问题。

表1-2 面对家人:为他者考虑的不说

与哀伤共处

回顾陈小姐的叙事,详见表1–2,可以清晰地看到,陈小姐没有跟母亲分享过自己的哀伤,她主要的考虑是试图照顾因丧夫而崩溃的母亲。但实际上,陈小姐并没有表面上看起来那么“不伤心”,她告诉我,在看到一些和父亲十分相像的人时,她也会因为思念而止不住地哭泣。但这些情绪,陈小姐自始至终都没有和母亲提起过。

陈小姐:电影《相爱相亲》里那个三口之家。那个女儿不像他(陈父),是那个爸爸特别像,也是那种脾气特别好的,很像他。我就从头哭到尾,一看到那个爸爸的角色出现,我就开始哭。人家都在那里笑,因为这部电影没有讲太多亲人过世的情节,别人都在那里笑,我在那里……因为票基本卖完了,我买的是倒数第二张,在最角落的位置……有时候在街上看到一个人,身材比较像爸爸,我就像按了一个按钮一样,哭出来了。

由于考虑到母亲的哀伤状态,陈小姐决定避免谈及自己的哀伤,这一逻辑再一次印证了我们所提出的,年轻子女的哀伤强烈受到他者的影响。引用其他年轻子女的叙事,“不说”现象的另一面是,年轻子女会因为不想让他者担心自己而选择隐藏哀伤。背后的动机直接来源于中国传统文化中一句常常用来指引家人分享的俗语准则,也就是“报喜不报忧”。沈先生就这样向我解释为何他从未将自己的哀伤告诉母亲:

沈先生:但你不会想要把……报喜不报忧,就是你所烦恼的事情,是不会去跟母亲讲的。对,她没有办法支撑你。也不是没有办法支撑吧,就是……这个事情,你跟她说了,她的那种担心让你觉得有时候挺内疚的,所以就多一事不如少一事。

然而,无论是因为担心家人的状况而选择隐藏哀伤,还是因为担心自己真实的哀伤会让家人担心,这两者其实并无实质性区别,都体现了“他者”在年轻子女分享哀伤与否这一主题上有着关键性的影响力。

2.为自己考虑的不聊

王先生,父亲4年前心源性猝死,是我的第8位研究参与者。那一天的上午,王父还打电话给王先生,问:“你晚上准备吃什么?”但到了中午,王先生却突然接到了一个电话,被告知父亲快不行了。而一个月前父亲还进行了体检,结果显示一切正常。王先生事后试图了解父亲去世的原因,但这需要尸体解剖才能定性,“后来因为各方面原因,还是放弃了,没有进行解剖”。虽然王先生说,自己接到电话时完全不能接受父亲病危的消息,“第一反应就是,这不是真的吧?应该是一场梦吧?然后可能就一直是这么一个……这么一个状态吧……就觉得这一切不是真的”。但即便如此,像张小姐一样,王先生同样没有“允许”自己沉浸在哀伤中,而是有意识地压抑自己。王先生说,直到父亲出殡、火化、下葬、立完墓碑等一系列治丧程序走完之后,自己才慢慢意识到原来父亲真的去世了。在我们的对话中,王先生明确地告诉我,他花了一年零四个月的时间,将最开始“愤怒、震惊”的痛苦转化为正面的情绪。当我们聊到面对哀伤以及跟母亲的互动时,王先生这么回答道:

王先生:极少聊到……因为以我的角度,我不会主动提这个事情,我妈也不会主动提,那这个事情肯定聊不起来。

我:但是妈妈那个时候应该有很多情绪吧?

王先生:应该会有吧,但是可能那个时候我自己的情绪都没有处理好,当时可能没有……没有更多的空间容纳她的这种情绪……那一段时间的话,(母亲)情绪肯定就是崩溃,就是一直哭嘛,什么事情也不理,什么也不知道,就这么一个状况。身体其实倒还好,身体上没有发生严重的问题,主要是精神上。然后慢慢地,肯定也就(是)时间嘛,慢慢就调整过来了。但她是如何调整过来的,我就不得而知了,也许她用了她的方法,或者有什么其他的(方法),我也不太清楚。

杨小姐在这一主题上的叙事和王先生非常相似。三年前,杨小姐凌晨三点多在睡梦中被姨妈的电话吵醒,被告知父亲“走”了。“当时接到电话的时候,我蒙了,整个人都蒙了。我不敢说他死了,我只说离开人世了,我一直问他是怎么回事,他是不是以后不能说话了?”杨小姐清楚地记得自己把这个问题重复了十几遍,但是姨妈“为了用这样的词来让自己心里好受点,或者不敢接受事实”,只是不断用“父亲走了”这句话回答她。事后杨小姐才知道,原来父亲那天晚上和母亲吵了一架,之后就说心口疼,去了离家不远的医院。当时看病的人多,急脾气的父亲不愿意排队挂号(杨小姐也猜测素来节俭的父亲是心疼钱,小病总是愿意忍),转身要走,谁知道他一转身就晕倒了。大姨父马上把父亲背到其实只要两分钟就能走到的抢救室,但医生说已经无法抢救了。

因为杨小姐的家乡有保留全尸进行土葬的传统习俗,于是“当时连什么原因都不知道”,家人直接找车把父亲的遗体运了出来。学过几年医的杨小姐也只能根据父亲以前说会胸口疼,猜测他的死因是心梗。杨小姐告诉我,父亲去世后的两年里,自己基本上是蒙的,浑浑噩噩地过日子。而这样的情况,杨小姐从未告诉过母亲和几个弟弟,原因是她想要先处理好自己的哀伤:

杨小姐:我有情绪,我有悲伤情绪。我遇到事情了,我不把我的悲伤情绪转化给你们,但是你们也不要来打扰我,让我自己去处理好吗?对,然后我现在发现,他们也会有自己的悲伤情绪,但是他们并不希望是“噢,我是自己去处理的”,而是希望有家人在那里,(在)身边,去陪你一起处理这个东西,哪怕去发现问题……因为像我爸爸走的那两年,头一两年,我是没有回家过年的。我就纯粹是自己不想回去,不想看到那种悲伤,我知道我妈很难过,我也知道我弟弟他们很难过,可是我就是完全考虑不到一家人在一起什么的。那个时候,更多的时候,我会考虑的是我失去了父亲。然后呢,我很难过,我要自己去怎么怎么样。我不要回到那个家去,看到那个伤心的地方……但是到现在为止,大家都好像能直面这件事情,噢,他走了,但是每个人的内心深处,都把自己的悲伤隐藏起来了。

表1-3 面对家人:为自己考虑的不聊
与哀伤共处

梳理了王先生和杨小姐的叙事结构(见表1–3),我们可以看到与“为他者考虑的不说”不同的是,在“为自己考虑的不聊”之中,年轻子女有意识地优先选择了“自己”,也就是此时的“不聊”是他们应对个人哀伤的策略:“我自己的情绪都没有处理好,没有更多的空间容纳她的这种情绪”(王先生)、“我不把我的悲伤情绪转化给你们,但是你们也不要来打扰我,让我自己去处理好吗?”(杨小姐)。而需要先澄清的是,“为自己考虑的不聊”这一发现并不意味着“他者的影响”被推翻,恰恰相反,这样的多元现实能够帮助我们尽可能详细地描绘年轻子女哀伤现实的整体样貌,而且正是因为发现了“为自己考虑的不聊”,我们才能够感受到年轻子女在哀伤经验中的主体性。

3.简单对话中的轻轻带过

尽管面对家人时,年轻子女在绝大部分时间里都尽量避免谈及哀伤,但在与他们的对话中,我发现他们还是留下了一条“门缝”,那就是在简单对话中轻轻带过。

金小姐,父亲半年前因心脏病手术感染而去世,是我的第29位研究参与者。最开始金父因为心脏病转院去另一个大城市治疗,虽然手术很成功,但术后恢复却很不理想,“整个身体的机能都在下降”。在“拖”了两个月后,父亲再一次因为未知的细菌感染引起发烧,这一天晚上,医生对已经意识不清的父亲进行了电击,“就是留了一口气”。第二天,医生把她和妈妈叫去医院,建议她们“如果想回家的话,就可以回家了”。而金小姐在此之前始终觉得,“如果说可以治的话,我还是愿意一直给他治下去”。于是,她马上就追问医生,“我说如果……我们想在这……继续治。然后那个哥哥(医生)就……因为也相处了两个多月嘛,就又跟我说,他说,就是可以回家了,然后我就明白了他的意思(哽咽)”。陪父亲治疗的两个月,虽然不断在医院和住所之间来回奔波,不断接到父亲的病危通知,但是金小姐用了“挺有奔头”这样颇为积极的词语来形容自己。父亲去世后,虽然金小姐也说自己和母亲仍然留有许多遗憾,例如父亲没有留下最后的遗言,但是当我问及是否尝试过和母亲聊起这些时,金小姐却告诉我,自己只是“轻轻带过”和父亲有关的话题,并且也不想和母亲聊这些。

我:那妈妈有跟你讨论过爸爸离开这件事情吗?

金小姐:没有很正面地讨论过。

我:什么样叫正面?

金小姐:不会很认真地说,坐下来,我们聊聊这件事情……可能生活中的一些点,原来有他(父亲)的时候是这样的,然后现在没有他则是那样的。比如说,原来都会有人去接我妈上下班,我爸会去接她,但是现在没有。有的时候就突然说到这个点,就会讲一下。

我:那你们聊到他的时候,两个人的感觉是什么样子的?

金小姐:嗯,都不会表现得特别难受或者怎样,都比较照顾对方的情绪。可能,就像我们俩在看电视,电视剧里就刚好演到这种类似的情况,然后就是我看看她,她看看我,也没发生什么事情,就接着看下去了。

……

我:我觉得很好奇的一点是,在我做过的访谈里,其实很多人不会跟家人去聊,但你刚刚又说,如果再来一次的话,还是不能聊。我就很想知道,是什么阻碍了我们,让我们都不去说这件事情?

金小姐:不想让大家都很痛苦吧(哽咽),觉得如果说了的话,可能也会比较痛苦。

因为担心家庭成员彼此的情绪,所以使用浅尝辄止的话题聊起逝去的亲人,这样的发现在曹先生和母亲的哀伤互动上也得到了确认:

我:你跟妈妈,你们在爸爸离开之后,你们两个人有一起聊过吗?聊过爸爸吗?

曹先生:特别专注这个主题的聊天,没有,基本上没有。一般都是平常聊天的时候带一下。比如说,呃,我平常比较爱喝酒(笑),因为我爸也是嘛,然后有时候我妈就会调侃一下说:“跟你爸一样,一天到晚就知道喝酒。”嗯,对,就主要是生活中可能会提一下,但是专门去谈,好像没有……而且可能觉得专门谈的话,两个人的情绪都会绷不住。

表1-4 面对家人:简单对话中的轻轻带过

与哀伤共处

简单总结一下年轻子女在葬礼后面对家人的哀伤经验。首先可以清晰地看到,他们的哀伤在绝大多数时候仍然是隐藏的,而且这一决定也是他们主动做出的。但是在这种情境下,与“从临终到葬礼”的情境相比较,一方面“他者”依然对年轻子女的哀伤经验有明显的影响,另一方面,此时个人和社会情境的影响因素也开始增多了:既出现了能够体现年轻子女“主体性”的主动不聊,也出现了能够体现“家庭因应”的回避策略。

基于上述,我绘制了图1–2,实时总结了已有的研究发现。

与哀伤共处
图1-2 已有发现的实时总结

(三)葬礼过后面对他人掩盖哀伤

当问及有无对其他人真实分享过哀伤时,并不意外的是,年轻子女选择了隐藏。曾有学者用洋葱来比喻中国人的社群分享,也就是像洋葱的最外层一样,中国人在普通朋友面前,通常只谈论表面的、外围的话题。同时在华人社会,死亡、丧亲与哀伤这些都属于“不可以放在台面上”的禁忌话题,这就让年轻子女在面对他人时,不知该如何开口说出自己的伤痛,甚至会掩盖自己的哀伤。

其中,我发现了两类尤其值得关注的现象:第一类现象是,即使正亲身经历着哀伤的痛苦,绝大多数年轻子女也不会将这一情况和身边的人分享,或寻求帮助;第二类情况则是,当身边的朋友恰好谈论到和父母有关的话题时,许多年轻子女会用谎言或是模糊的回答予以回应,刻意掩盖自己的哀伤。如果说前者代表的是年轻子女采用“回避”的策略,不主动提起自己的哀伤,但其他人仍然可能知晓或是关心他们的哀伤适应状况;那么后者就意味着,年轻子女在用“躲藏”的策略来掩盖哀伤,身边的朋友、老师、同事,甚至是社会工作者,从头到尾并不会知道真正困扰年轻子女的痛苦究竟是什么。

1.回避策略以避免分享哀伤

严先生是极少数在我面前毫不掩饰地大声哭泣的男性研究参与者,也是这一点让我对他记忆深刻。 严先生,6年前父亲因脑梗突然去世,是我的第27位研究参与者。严先生上大学一年级时,父亲某天晚饭后躺在床上休息,突然口吐白沫。母亲立刻拨打了120急救电话,将父亲送到了医院。医生为父亲进行了静脉注射,“当时大家觉得应该没有什么太大的问题”。但出人意料的是,父亲仅苏醒过一次,然后便陷入了重度昏迷,被转诊到了市三甲医院的重症监护室。当时医生诊断父亲为“脑干血管严重堵塞,堵了大约4/5”,无法进行任何治疗。当天凌晨四点半,严先生接到了二姐的电话,“那时候感觉我爸可能坚持不下去了,然后因为我是我家……Sorry(严先生哭了)……唯一的儿子,要让我爸见我一面”。当时他身上只有大约200元钱,假也没有请,就立马奔去火车站了。重症监护室每天的花费约是7000元,“我家又坚持了大约四天时间,就坚持不下去了,就放弃了”。于是家人将父亲接回了家中,而在家里,繁重的护理任务也让一家人很疲惫,基本上没怎么休息,“所以内心有一种想法是,我想尽快地结束这一切,但是又希望能够挽留住父亲,可又无能为力,就很痛苦”。两天后,父亲去世。当我和严先生谈起这六年来他如何处理这些痛苦情绪时 ,他这么回答我:

我:那这六年里,你是怎么一步一步去处理自己那些痛苦情绪的呢?

严先生:嗯,写日记。因为这些东西,我觉得我不会跟普通朋友讲。嗯,对,很好的朋友我也不会去讲。我在大学期间应该只跟一个朋友讲过,嗯,是我大学的同班同学,因为我去过他家一次,当时他父亲应该是受了点工伤,做完手术卧病在床。我看到他家的那种拮据(状况),我知道我们是同一个世界的人,我知道(那种)痛苦他能懂,我跟他讲,我在他面前流过泪,我在他面前喝醉,我在其他人面前从来(没有说过)。

我:所以其实到现在为止,你的同学里没有人知道你的事情?

严先生:我觉得有些人可能知道,但就是说,大家会感觉,嗯,这可能是比较忌讳去聊的一个事情,对吧?所以大家可能不会说,我不知道他们在背后会(不会)……但是至少当着我的面,应该不会touch(触碰)这个东西,基本的礼貌,对吧?

如同严先生提到的,无论是面对普通朋友还是亲密朋友,他的哀伤都是隐藏着的,除了一位被他认为是“同一个世界的人”的朋友曾经得到过许可的“通行证”。事实上,许多年轻子女的经历是极其相似的。沈先生也告诉我,当他赶回老家,料理完父亲的丧事后再次返回学校,他也不会和身边的朋友谈起自己经历了什么,而唯一一次例外,也是因为朋友恰好同样有父亲突然身患重病的经历。

我:所以你从来也没有跟朋友讲过这件事?

沈先生:对,回去之后没怎么讲。后面的话是,嗯,就是因为有一个朋友,他爸爸是那个,也是脑出血。我们的关系特别好,他后面知道这个事了,有一次就叫我去喝酒了,就这样。

即使选择倾诉的对象不是同样经历过父母丧失的“同类”,年轻子女通常也会慎重地选择将哀伤说出口的对象。王先生就告诉我,即使已经可以正面转换自己的哀伤情绪(也就是过了一年零四个月之后),他也最多只愿意和“至交”谈起父亲离世的事情。

王先生:一年后的话,看情况,如果是至交的话,聊这个事情,我可能会跟他去说一下,但如果不是至交的话,可能也不会多说。

我:是什么原因让你觉得还是不要说比较好?

王先生:因为我觉得这是我个人相对隐私的一个问题,你跟我也不是很熟,或者你没有进入到我内心的核心圈子里来,我为何要跟你说?这就如同讲你有多少家产,或者一些隐秘的事情,如果不是你的核心圈子的话,你何必跟他讲?一样的道理。

表1-5 面对他人:回避
与哀伤共处

2.躲藏策略以假装父母健在

在中国的文化情境之下,如果说面对家人时年轻子女会选择避谈哀伤是“情理之外”的话,那么面对非亲非故,更不是生活核心圈的他人时,他们会选择避谈哀伤就是“意料之中”了,是合乎中国文化的“人情世故”。就像严先生所相信的,“在公开场合很不适合被谈论”。在某种程度上,年轻子女的叙事告诉我们,这样的“回避”策略是被他们所接受的,是个人有意识的选择(但这一结论必须放置在他们当下所处的社会情境中来理解)。然而在得出这样的结论之前,我们需要更加谨慎地探索这一现象。也就是在面对他人时,此时此地是具有双重面向的:年轻子女所面对的不仅仅是哀伤情绪分享与否的主题,还有他们是否会诚实地响应父母健在与否的议题。

冯小姐,8年前母亲在长期治疗后去世,是我的第9位研究参与者。冯小姐小学六年级时,因为医疗事故,弟弟患上了1型糖尿病,需要每天注射胰岛素,花费巨大。也正因这种经济压力,父母在她高二时开始闹离婚,父亲将弟弟带去他做生意的城市,而两个月之后弟弟去世。“我记得很清楚,我刚到高二暑假的时候,我妈妈就病倒了。”

母亲一开始是在县医院治疗,但是医生查不出病因。“那时候就已经没有钱了……我爸爸已经不理我,那时候我找不到我爸爸,联系不到他”,当时年仅十多岁的冯小姐只能找亲戚借钱,但几乎没有人借钱给她,唯一例外的只有外公。当时冯小姐拿着外公给的几万元,带母亲到DO(冯小姐家乡隶属的市级城市)的医院继续治疗,然而直到母亲最后去世,病因始终不明。治疗了两个多月后,一天中午,“当时我就想说,我们可能还要住一段时间,然后就是各种各样的,给她(母亲)买一些生活用品什么的”,然而母亲开始神志不清,医生判断她已经撑不到第二天了。

于是当天晚上,还只是高中生的冯小姐只能向亲戚们求助:“我应该怎么办啊?我妈已经神志不清了。”亲戚让她找车把母亲送回老家,而母亲最后是在车上去世的。冯小姐说,母亲临终的时候已神志不清,所以看起来很平和,至少不是很痛苦。

冯小姐将母亲的离世形容为内心的地震,虽然地理意义上的余震可能过了一两年就会停止,“但是我们这种类型的,永远都会,就是你一触碰它就会、就会起来”。而对她而言,最容易触发内心余震的情境是她被邀请去家庭美满的朋友家做客,“因为别人太幸福了。我去跟别人聊,然后就会被问到,你妈妈怎么样啊?”于是为了应对这些问题,冯小姐建构出了自己的回答策略:

冯小姐:比如说我跟别人打交道,别人可能出于对我的关心,就会问你们家有几兄妹啊?从这一刻开始就已经触动了我,我不知道怎么去回答。像我们这样的人,对于这种情形,可能头一两次不知道怎么处理,而到了后来我就会编一些事情,也不是说去撒谎,(而是)编一些事情,有的时候可能会把自己的家庭说得很圆满,就是理想化的那种,说得很圆满。

而除了这类“没有恶意的谎言”的躲藏策略之外,“模糊”的回答也是许多年轻子女会采用的应对方式。曹先生告诉我,当朋友们有时很开心地聊到父亲时,他还是会觉得“缺了点什么”。于是当我顺着这个话题,问他是否向朋友坦白说过父亲已经去世时,他回答说:

曹先生:不会,没有告诉过别人。

我:那如果他们问到呢?

曹先生:会……但是一般也不会具体地问你爸怎么样,只是问你家怎么样。这个时候你会说,就是假装他好像在的那种回答,没有必要点破他不在了。非常正常地跟他讲就好了,不会说他走了这件事。

我:是什么让你避开了呢?

曹先生:没有必要啊,大家各有各的生活。其实人跟人之间,我感觉,不会太理解,不会太互相理解。你跟他们说,其实也没有什么用。虽然你也不指望能在他们这边得到什么回应,但没必要……就是没有必要。

何小姐甚至告诉我,无法将丧母这个现实说出口已经成为她的困扰。当何小姐从学校请假回老家,处理完母亲的葬礼后,她没有把真实的请假原因告知室友和身边的同学;而当面对朋友,甚至是之后开始交往的男朋友,她也始终说不出“母亲已经离世”这句话。

何小姐:我妈去世的时候,当时我请了半个月的假。但是当我回到学校之后,连我舍友、我身边所有的人,我都没有说是因为这件事情……然后,包括我在这之后再认识新的朋友,大家肯定会在无意之中讨论到自己的家庭,我也从来没有说过我妈妈去世了……即使我后面有……就是交男朋友之后,我也没有对我的男朋友说这件事情。对,虽然我现在跟他分手了,但在当时我们相处那段时间,我也没有对他说过这件事情……到现在也是,其实我觉得我以后步入婚姻那个阶段,总有一天对方会知道的,但这个话我就是说不出口。所以我觉得,我怎么样能对人说出这个话,是我需要迈出的一步,需要走出来的一步。

表1-6 面对他人:躲藏

与哀伤共处

基于上述,我绘制了图1–3,实时总结了已有的研究发现。

与哀伤共处
图1-3 已有发现的实时总结

二、社会情境在子女经验中的参与构建

经常被学术研究忽略的是,社会情境在个体的哀伤经验中,并非仅是充当背景板一般的消极参与;恰恰相反,根据年轻子女的哀伤叙事,实际上社会情境也在配合、引导甚至教导着他们将哀伤“锁在柜子里”。与年轻子女的哀伤对话,填充了社会情境在此时此地的两个关键性组成:家庭和同辈。也就是说,即使在隐藏哀伤这样一个看似年轻子女主动选择的叙事中,他们身边的家人和同辈也在以或隐蔽或公开的方式,对他们选择哀伤的表达做出“干涉”,进而参与到了“隐藏的哀伤”的建构中。

(一)避讳公开哀伤的家庭

1.家庭从告知死亡开始的隐瞒

和张小姐类似,尽管许多子女在父母离世时即将或业已成年,但是家庭却从一开始就选择隐瞒消息,甚至一些子女是在葬礼结束后才被突然告知父母已经离世。而这样从告知死亡开始的家庭隐瞒氛围,让很多子女在哀伤过程中,“在家里避讳去表达你非常负面的情绪”(褚小姐),继而决定隐藏哀伤,独自面对。

褚小姐,5年前父亲因肝腹水后期去世,是我的第11位研究参与者。褚父之前长期患病,最开始是肝硬化,之后发展成了肝腹水;但是在父亲离世的全过程中,最让褚小姐难以接受的并不是年少丧父,也不是父亲不愿意让女儿们见到自己临终时的病容,而是母亲和其他家人共同把父亲已离世的消息隐瞒了两个多月。

关键事件1:家里所有人一起编借口

5年前,过完元宵节后,褚父前往北京动手术;当时陪同他的是二伯,“告诉我们,说(手术)效果还不错”。手术之后,父亲没有直接回YI(褚小姐家所在的城市),而是返回了IL(褚父的老家)。紧接着,突然有一天,母亲在未告知褚小姐和妹妹的情况下,坐飞机去了IL,“然后很久没有……就没有回来”。之后,当母亲回到YI后,也没有说当时在老家发生了什么。

褚小姐:家里所有的人,包括妈妈、奶奶、伯伯什么的,比如你打电话回去(老家),就会有各种各样的借口,跟你说(爸爸)不方便接电话或者怎么样,就是联系不上,就是不告诉你这个消息……所以我和我妹妹可能是到了这件事发生两个多月以后,才知道这件事(父亲已经过世了)。

关键事件2:母亲扛不住了最后告知

事后过了很长一段时间,褚小姐才知道原来当母亲赶回老家时,父亲的病情恶化得很快,一直在输液,整个人非常消瘦,皮肤严重水肿到一蹭就会破。母亲说当时之所以全家人一起编借口,是因为“我爸爸的个人意见,我爸并不愿意让我看到他那个样子”。然而当母亲在老家处理完了父亲的葬礼,回到YI之后,仍然没有立刻将父亲去世的消息告诉女儿们。直到又过了一个多月,同时要面对女儿们不断地追问和处理自己丧夫的哀伤,有一天母亲终于扛不住了,“她也觉得这样下去,以后也不合适”,于是在某一天的中午突然把实情告知了女儿。

褚小姐:嗯,怎么说呢,因为这件事情是没有办法瞒下去的。如果一直打电话一直问……打电话联系肯定是联系不到人嘛,联系不到,你就会反复去问。然后她自己,相对于我们来说,其实她跟爸爸的感情会更深,她自己也会撑不住。因为我妈那个时候,她的负担反而很重,自己首先要面对这样的事情,然后去面对我和妹妹去追问她这样的结果。所以她最后其实是……我觉得我妈扛不住了。她也觉得这样下去,以后也不合适。然后,所以,就是可能是……她就在某一个中午突然扛不住了,然后跟我们说。

关键事件3:哭着上学却说不出口

褚小姐最开始难以相信,“怎么说呢,有些事情当时是觉得,我没有见到就不愿意相信”,另一个反应就是难过和难受。那天中午,褚小姐和母亲、妹妹三个人一起在家里哭了两个多小时,但即使情绪没有完全平定,褚小姐依然回学校继续上学,“最后在公交车上也一直哭,哭到了学校”。而当语文老师看到褚小姐哭得这么伤心,过来关心她时,褚小姐却无法开口说出发生在自己身上这样翻天覆地的转变。

褚小姐:但是到了学校以后,其实这种事情我是不愿意,就是跟别人说嘛,后来平定自己的情绪,接下去上课之类的。对,但其实我记得,我那天中午到了学校以后也是哭得很难受,然后那时候语文老师就过来、过来问嘛,说是谁欺负你啊,然后(我)哭得更惨,但是也没有办法跟她说这样的情况。

关键事件4:家庭中小心翼翼的避讳氛围

虽然说出了丈夫去世的消息,但母亲并没有把事情的经过告诉两个女儿,“最开始的话,当然是只知道这个消息”。而之后,母亲也只有在自己哀恸时,才愿意和女儿分享,“其实她说这些事情的时候,往往都是她比较难受,或者比较想要寻求支持,自己觉得不行了的时候才会跟你聊那样的事情”。当时母亲回老家时,带着一个手持的摄像机,拍摄了一些父亲最后的影像,但这些影像她也是等到过后很久才愿意给女儿们看。褚小姐告诉我,避讳的家庭氛围让她一方面会有意识地避免在家人面前表达“负面的情绪”,另一方面也会敏感地观察其他人的情绪。

褚小姐:其他情绪方面的影响,我觉得应该主要就是两方面,除了跟家里人避讳表达你非常负面的情绪以外,还有一种就是,你会非常细微地去观察她们的情绪。那个时候就是觉得,嗯,一旦她们不开心或者怎么样的时候,我就会对这种情绪特别敏感。

虽然对家庭(甚至可以说是家族)隐瞒的处理方式很不满,但是褚小姐无形之中习得了避讳态度:在我们对话哀伤的过程中,从头到尾她没有使用过一次“死”这个字,只是分别提及过两次“去世”和“离开”,但却说过77次“事情”用来代指。而且,虽然当时褚小姐发现自己承受不了这样巨大的冲击,也曾试图寻找途径去发泄“这种情绪”,很希望能够“找人聊一聊这种事情”。但是她下意识地排除了家庭这个选项。

褚小姐:包括妈妈、妹妹什么的,因为这件事本身对于她们来说是一件很悲痛的事情,你去跟她们分享“我觉得我接受不了”,那她们怎么办?她们要顾及你,那她自己的情绪可能就没有调整好。所以这是没有办法跟家里人说的原因。

在面对朋友时,褚小姐同样也将哀伤视为一种负担:“我觉得可能告诉她们,也是给她们增加负担。”对于刚上高一的她来说,家庭和学校就构成了社会支持系统的全部。于是到了最后,和其他的年轻子女一样,褚小姐选择主动隐藏哀伤。而她仅两次表露过自己真实哀伤的情形,一次是在得知消息的一个月后写给语文老师的一篇周记中;另一次则是一年之后,得知好朋友的父亲因意外突然去世时。

回顾褚小姐从父亲去世到获悉真相,再到避讳提及哀伤这一过程中的关键性事件,我编制了表1–7,试图梳理家庭是如何参与到褚小姐“主动隐藏哀伤”这一主题的建构中的。

表1-7 家庭:从告知死亡开始的隐瞒
与哀伤共处

褚小姐“发生两个多月吧,才知道这件事”的叙事,较为全面地呈现了一个年轻子女如何在与家庭的互动中,从家庭隐瞒死亡消息开始,再到感受到小心翼翼的家庭氛围,最后一步步习得避讳谈论死亡与哀伤,将自己的哀伤隐藏起来的脉络过程。

2.哀伤刻意被避开的家庭规则

丧亲心理学泰斗肯尼斯·杰·多卡(Kenneth J. Doka)曾在其影响深远的著作《被剥夺的哀伤》中指出,社会为丧亲者制定了一系列哀伤规则,包括规定丧亲者应该有怎样的反应、丧亲者可以哀伤多久等。根据与年轻子女的哀伤对话,我发现“刻意避开哀伤”是这些丧亲家庭中的首要规则。

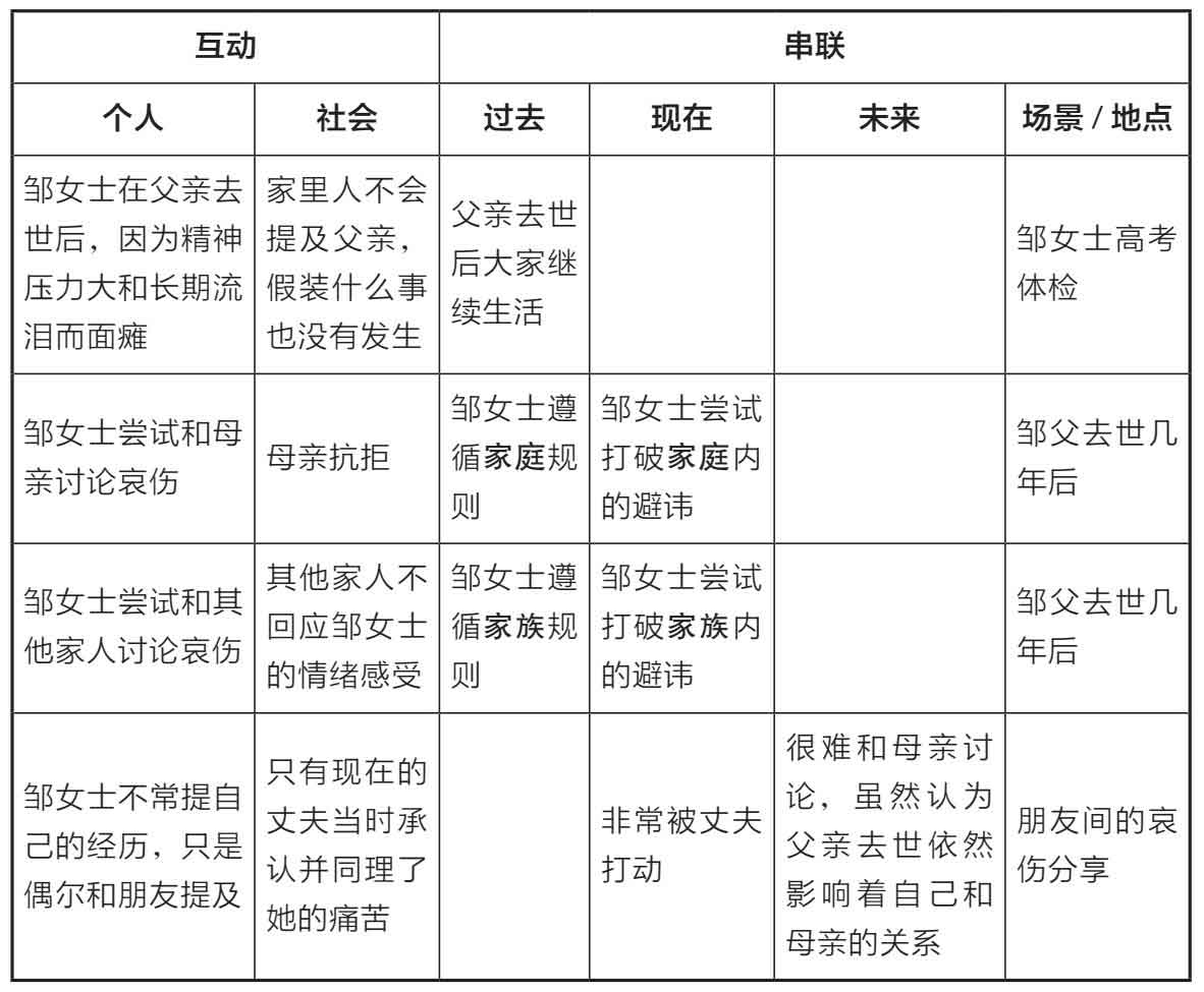
邹女士,父亲12年前因肝癌晚期去世,是我的第36位研究参与者。在邹女士18岁的那一年,邹父身体长期感到不适,于是去医院检查胃,但是“查来查去也没什么毛病,就是一点小毛病,吃吃药”。但是一天晚上,父亲突然吐血,被送往医院后,发现之前一直检查错了部位;而此时的父亲已经是肝癌晚期,没有办法进行手术。三个月后的一天,她在学校上课,班主任突然冲进来让她收拾书包去医院。虽然老师什么都没说,但是邹女士什么都知道了,“教室里面,我觉得没有办法发作出来,我就很安静地把书包整好出来”。而赶到医院时,父亲已陷入昏迷。尽管邹女士很想要陪在父亲身边,但是家人坚持让她回家。她再一次见到父亲时,就已经是在火葬场了。父亲离世后,邹女士“心情很不好,但是依然很克制”,晚上躺在床上时,眼泪才掉下来,第二天又正常继续去上课。在高考体检时,她的眼睛因为一直流泪而无法闭上,医生诊断为面瘫,推测病因是精神压力过大,而另一种迷信的说法是,面瘫是因为“吹了鬼风嘛,就半边脸不能动”。因此,当我问及家人是否揣测过女儿的面瘫和去世的父亲之间是否有关系时,她告诉我,那个时候在家里,“父亲”这两个字是提都不能提的禁忌。

邹女士:其他的亲戚,包括我母亲,也很少提及(父亲)……大家就假装什么都没有发生过,继续生活。然后那时候我也小,我也不提,就这样一天天地过,不会提到,爸爸这两个字都不会提出来。大家都在刻意避开,就当作很正常地接受,一直都是这样的。这么多年,家里面其实都很少……除了某些日子会提……(家里)人少了一个,有些话没人讲,就憋在心里面,然后难过的时候也不敢讲,怕妈妈生气。

虽然早些年,邹女士很乖地遵从着这样避讳的家庭规则,但是后来,她开始试图打破家庭内这样约定俗成的默认规则,尝试在家庭(以及家族)里讨论伤痛,“我希望想告诉她(母亲),我这些年过得并不好,想把自己千疮百孔的内心给她看看”。但是母亲始终很“抗拒”这一话题,其他家人则“不会关心你晚上流了多少泪”。

邹女士:我母亲很少提及,只是在两个人吵架不开心时会说:“哎哟爸爸都没有了,你还不听我的话?”……我跟她讲那段时间很痛苦,因为我觉得我自己算是(心理学)学了点皮毛吧[在读大学期间,邹女士主动辅修了心理学作为第二学位。而这一决定在某种程度上也可被视为她处理自己哀伤的因应策略。]……(母亲)听了以后,给我的答复不是说“噢,我知道你很痛苦”,而是“我比你更痛苦”(重音)。她是说“你不苦,因为你有我;而我很苦,我没有男人”。她觉得我不缺什么,因为她给了我双份,但是她不会觉得她的双份给了我很多束缚……就只是停留在两个人表达了一下(的程度),对现在没有什么帮助……现在在家庭聚会上,这个话题都不太能触及。触及的话就是“哦哦,(你)真的是很不容易”,就只是关心这个结果,但不会关心这一段时间你的情绪怎么样,只是看到:你真的很努力啊,做这样一份工作,现在结婚生子多好,你爸爸肯定会很欣慰的,并不会来关心你到底……不会关心你晚上流了多少泪……

面对如此刻意避开哀伤的家庭氛围,邹女士更多是独自一人经历着哀伤,母亲甚至把父亲所有的遗物都藏起来了,“现在什么东西都没有,照片也没有,因为都在妈妈那边嘛,妈妈也都(把它们)藏起来。嗯,就只能想一想(无可奈何地笑),什么东西都没有,真的”。父亲离世后的这12年里,邹女士非常渴望有人能够真正了解她的哀伤,但是和其他年轻子女一样,她甚少在其他人面前深入触碰哀伤的话题,唯一一次则是得知闺蜜的父亲同样被发现患有癌症,正在接受早期的治疗时。除此之外,邹女士告诉我,只有当时还是她高中同学的丈夫让她深受打动。

邹女士:这个时候会跟同学偶尔聊起,就是一些比较要好的朋友,但是大家给我的回复永远是“你真的是蛮不容易的”,然后没有人跟我说“你好像那个时候很难过吧”,就只是看到你努力的结果。只有我先生那个时候跟我说过“挺难受的”,也是非常打动我的。

回顾邹女士在父亲离世后所经历的一系列家庭刻意避开哀伤的关键性时间,我编制了表1–8,试图梳理家庭是如何参与到邹女士“主动隐藏哀伤”这一主题的建构中的。

表1-8 家庭:哀伤刻意被避开的规则
与哀伤共处

3.家人主动告诫隐藏丧亲身份

如果说在前两种情境中,家庭更多是以一种消极、回避,甚至是暗示的方式参与到隐藏哀伤的建构之中,那么在第三种情境里,家庭则扮演了更加积极的角色,主动告诫年轻子女在他人面前要隐藏丧亲身份。

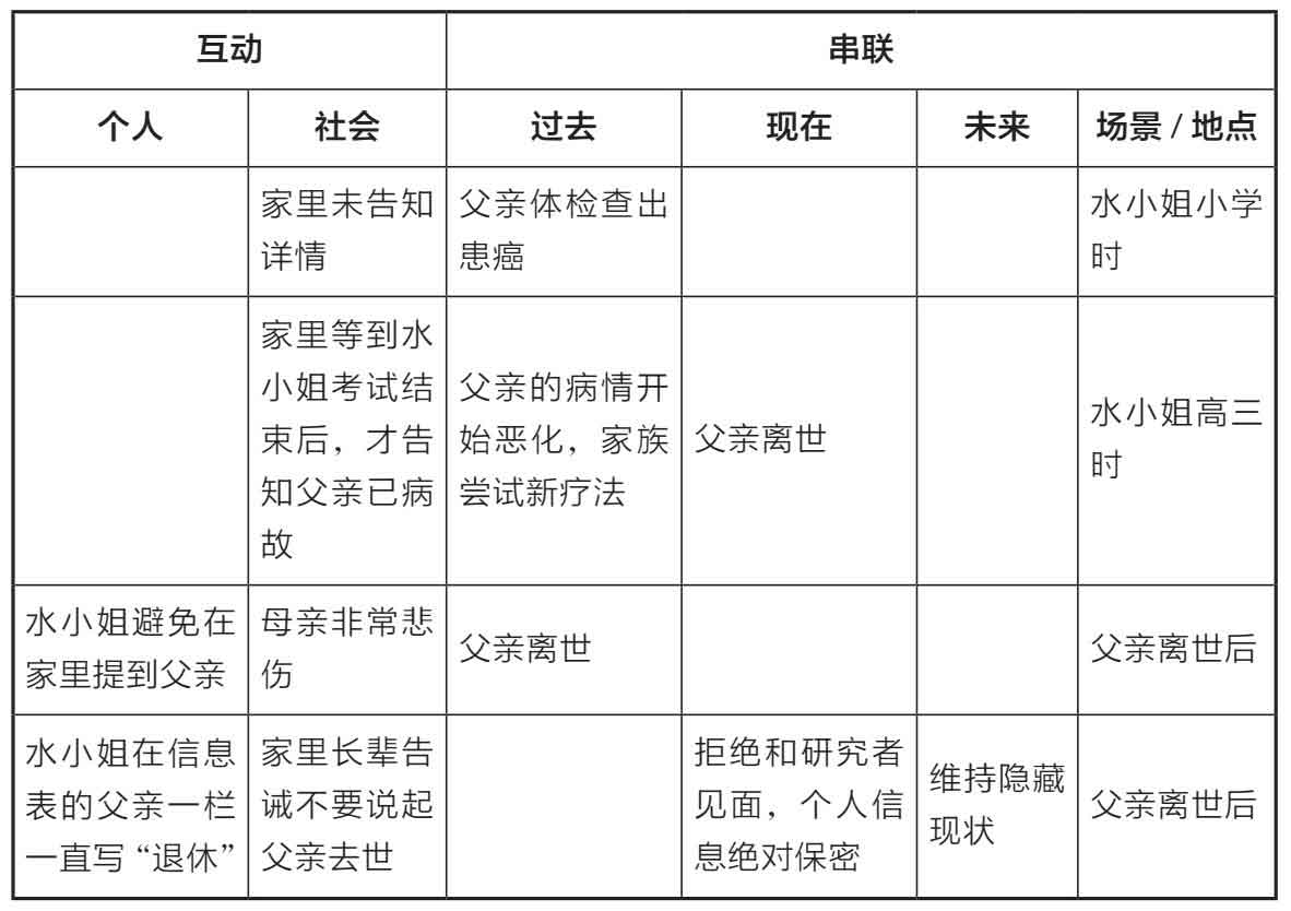
水小姐,14年前父亲因为癌症去世,是我的第39位研究参与者。在水小姐17岁时,父亲在治疗癌症十年后去世了。父亲最早在体检中查出患癌,当时就像其他的家庭一样,家人们并没有向当时还在读小学的水小姐解释细节,“我只是知道我爸得了一个比较严重的病,动了个手术之后,情况好转”。到了治疗的第九年,此时父亲已是癌症晚期,病情开始恶化,家族经过商议之后,决定尝试医生推荐的新疗法,没想到父亲对药物有反应,很快就离世了。

父亲临终前,水小姐刚好在考试,因此家人等到她考完试回家才告知了这一消息,“当时可能哭了几天吧,后来反正就接受事实,因为还是那句话嘛,你时刻做这个准备,准备了将近十年,所以说,这个时刻真正到来的时候,可能自己心里早已有那个准备了”。如同其他年轻子女一样,因为观察到母亲在丧夫之后的哀伤,“以前可能难过半个小时,现在怎么着也要难过十分钟”,考虑到母亲,直到今天,水小姐在家里也不会提起父亲,更不会和母亲特意聊起。

让我对水小姐印象深刻的是她对个人信息保密的谨慎程度。当我飞往上海进行实地访谈,希望约她见面时,水小姐最后拒绝了我的见面请求,坚持只通过网络电话进行访谈。在对话时,水小姐也非常谨慎地处理着透露给我的信息。除了她的哀伤叙事,我唯一知道的只有她提供的昵称,任何其他具体信息均一无所知。此外,尽管并非意外但也依然让我吃惊的是,水小姐告诉我,在所有需要填写家庭信息的表格里,她在父亲那一栏填写的都是“退休”。对此,水小姐的解释是,在父亲去世之前,她实际上已经填完了高考所需的表格,而下一次需要再填的时候,已经是四年后大学毕业时;水小姐说如果自己此时改填“病故”,大家可能会追问细节。

水小姐:(其他人)就会问你,(父亲去世)大概是什么时候的事情,然后我就要从头来跟他们讲,对不对?从头开始讲的话,人家可能会更好奇,那你怎么从一开始就没写呢?这个事情要解释一大圈,所以我觉得很麻烦,我干脆现在就全部都写退休好了。

而这样“隐藏丧亲身份”的处理方式,在水小姐看来既规避了人际互动方面的麻烦,也避免了别人的询问挑起“你以前经历过的那个难过的点”。然而当我们更深一步讨论这一话题时,水小姐也谈到,当时家里的长辈主动告诫她,不要在学校里和其他人谈起父亲去世的事情:

水小姐:这个是家里长辈(说的),当时我记得很清楚,就特意跟我说,说你不要自己去学校说啊……他们(家里长辈)也有这个担心,可能怕我心理上出现什么问题,他们就是这样子跟我讲,说他们不会主动去跟别人讲,我自己也不要主动去跟别人讲,就是这样。所以我感觉,因为毕竟是很少数很少数的人知道,所以说我自己,嗯,受外界的影响其实没有多大。

在水小姐的解读里,长辈们之所以这么说,是因为担心其他人会用不一样的眼光看她,“如果是在北方的话,可能会觉得你们家里的这个支撑,或你家里的依靠不在了,就是怕我可能会受到别人的歧视,或者其他一些不公正的对待”。

表1-9 家庭:主动告诫隐藏丧亲身份
与哀伤共处

而有相似顾虑和告诫的并非只有水小姐一家。孔小姐,父亲6年前突发心梗去世,是我的第25位研究参与者。孔小姐告诉我,母亲也会提醒她,在认识新的异性时,不要主动告知父亲已去世的情况,刚开始隐瞒一下比较好。

孔小姐:我妈妈现在会觉得,她周围有好的男孩子,或者比较年轻的,她可以安排他们和我聊聊天,这也不算相亲吧。她就觉得现在还不到这个阶段(告知父亲的事情)……还是隐瞒一下比较好,她会有这种想法。她觉得我在刚开始接触(他们)的时候,不要主动说出来比较好,但不是最后都要隐瞒……最后肯定会知道。

在孔小姐的理解里,这是因为现在相亲的程序里经常设置了一些择偶要求,比如“不要单亲家庭的”,而母亲的告诫是希望她不会在一开始就被对方排除在外,而能有机会和更多的异性见面,加深了解。面对相亲市场里的这类规则,“我(孔小姐)只能说这(丧父的身份)是潜在的,会被视为劣势的一个方面”。

基于上述,我绘制了图1–4,实时总结了已有的研究发现。

与哀伤共处
图1-4 已有发现的实时总结

(二)同理哀伤无效的同辈

叙事治疗师杰西卡·马勒(Jessica Muller)相信“人类本质上其实很喜欢说故事”;通过对他人叙说自己的故事,个体能够从无次序中建立起秩序感;再加上许多研究已反复证明的“朋友之于年轻人的重要意义”,我们可以想象,年轻子女在面对父母死亡时,十分需要向朋友叙说,以获得支持和安慰。但正如前文提及的,年轻子女在面对他人时却是掩盖哀伤的。在与他们对话时,我发现许多子女并非在父母离世后立刻三缄其口;事实上,他们曾尝试过向朋友倾诉,然而同辈的响应却多为“同理哀伤无效”。也正是这样负面的互动经验,让年轻子女决定放弃尝试,不再轻易开口。

1.无法感同身受的朋友

钱小姐在我们第二次访谈的时候将她的闺蜜介绍给了我,也就是第42位研究参与者云小姐。 钱小姐,父亲2年前因肝癌去世,是我的第2位研究参与者。2年前,钱父在7月5日那一天因便血来到医院,结果检查出了肝癌。因为癌症已是弥漫性的而无法进行手术,医生说父亲还剩下不到半年的时间。而就在前一年,父亲因为出轨已和母亲离婚,钱小姐也告诉我,她和父亲的关系并不亲近,一方面是因为从高中开始,父女见面的时间就很少了,感情并不深;另一方面,也是因为父母在协议离婚期间有过很多不愉快。因此,“如果是我妈妈去世,我就(会很)崩溃……后来我有一个闺蜜 ,她妈妈今年9月9日的时候(去世)……我当时就说‘我的天啊’。就觉得我比她幸运一些,妈妈去世真的是太可怕,就感觉‘天塌了’”。

治疗75天后,父亲去世了。钱小姐也谈到,当父亲还在医院的时候,虽然知道他患有癌症,有所预期,但自己始终想象不到父亲去世的情形,“我没有想过,就是他(父亲)在的时候,你是不会想到他没了是什么样子的”。而当她真的开始意识到死亡意味着什么时,“就再也看不见那个人啊……他的微信你一点开,你再说什么也没有用,没有人回你了呀,或者是你回过去也没有人接你了呀,过年少一位啊”。钱小姐将自己的哀伤经验形容为“后遗症比较大”:她不断做梦梦到父亲、心情突然不好,还连续头晕了一个月(她猜测是心理影响)。而当我们谈到与他人聊起哀伤这一主题时,钱小姐告诉我,她并没有很避讳地去谈,但是也明白没有相似经历的朋友是无法理解的。

钱小姐:我其实在两年之内只有跟她(云小姐)聊而已,还有跟家里人聊。其实其他朋友没有办法理解你这个事情,人家不能理解的话,你就不要让人家能理解,我能感受到他们很努力地去理解这件事情,但是我又不希望他们这么努力,因为不要遇到这个事情,不要这么早(经历)这件事情才是最好的……对于没有经历过这些的朋友,我觉得,就是一种感情交流吧,就是朋友之间很平常的聊聊,因为希望他们在听到这件事情的时候没有痛苦嘛,那我尽量简短,不要那么长,不要让他痛苦的时间(变得)那么长。

表1-10 朋友:听到哀伤时无法感同身受
与哀伤共处

2.冷漠并不在意的同辈

戚先生,父亲12年前被人杀害,是我的第34位研究参与者,也是所有子女中唯一一位父母因暴力而死亡的。当他上小学五年级时,一天晚上父亲出去与朋友喝酒,却在回家路上被人杀害。第二天,戚先生和姐姐中午放学后回家,发现家门口聚集了好多人。有一个亲戚迎过来,试图带姐弟俩去自己家吃午饭,“当时我和我姐就很迫切想知道到底发生了什么,就是不顾他的阻拦,要冲回家里面”。然后母亲说出了父亲被杀的消息,三个人抱头痛哭。下午,母亲原本要带两个孩子去警察局见父亲最后一面,但被亲戚们拦了下来,“(对母亲)说不能让他们(戚先生和姐姐)去看,可能怕给我们心理上留下阴影”。因此,戚先生没有见到父亲最后一面。虽然父亲的案子属于恶劣的刑事案件,但是至今仍未被侦破。当谈到父亲去世造成的影响时,戚先生告诉我,他明显发现自己变得内向,不愿意和身边的人交心。

我:为什么你会有跟别人交不了心的感觉?

戚先生:其实我也经常在想这个问题,我也不知道为什么,就是感觉好像……可能无法去和大家交心。

进一步讨论时,戚先生说他曾经尝试改变无法交心的这个“问题”,因此在本科时,他主动和室友们说起了丧父这桩伤心事,但是当时室友们表现的却是“不耐烦”。

戚先生:当时我在思考,为什么我不能跟大家交心呢,大一的时候,就感觉好像是有点没有达到那种亲密程度,就感觉一个寝室的(同学就该)像兄弟一样,是吧?但是我感觉好像是有一点隔阂,(不能)去敞开心扉说。我就觉得,可能是我自己心里还有点戒备,我想把自己这些事情(父亲去世)说开,但是感觉好像他们有点不耐烦的那种,就没有继续说。

在我们对话的时候,戚先生已经本科毕业,正在就读研究生。他告诉我,现阶段的自己已经放弃了和同辈再次敞开心扉谈起这件事情的想法。

表1-11 同辈:听到哀伤时并不在意
与哀伤共处

郑小姐,3年前母亲因遭遇海难去世,是我的第7位研究参与者,她的经历与戚先生十分相似。3年前为了给郑母庆祝生日,郑小姐的父母一同前往附近的海边度假;不料却遇到风暴潮,母亲不幸离世,父亲也险些遇难。当天,姨妈马上通知了郑小姐,不过说的是“我爸爸病了,她(姨妈)没有跟我说我妈妈怎么样”。当时她正在外地的大学读大二,马上飞回家后才知道原来出事的是母亲。当时家里没有给她任何缓冲的时间,仅仅过了一夜,就开始紧锣密鼓地筹办葬礼,“当时我最大的感觉就是(葬礼)好仓促,就包括要给她选照片……”在为母亲挑选遗照时,郑小姐想要把母亲以前拍过好看的照片翻出来,细细挑选,但是“他们挑了一张不太好看的遗照……就想要速战速决,让我非常不满”。此时,父母两边的亲人还因为整件事情牵扯的经济利益而陷入激烈的争吵,把年仅19岁的郑小姐逼到了无路可逃的境地:“当时真的是年纪太小了,因为我妈妈把我保护得太好了,所以我当时就很傻很天真……也不懂怎么去应对这种亲人的中伤……当时我一脸蒙,什么都不知道……不过我挺感谢这件事情让我明白,人可以变得多么丑恶。”

当我问起她是否和朋友聊起过整件事情时,郑小姐告诉我:

郑小姐:很少,因为跟朋友没什么好聊的。

我:她们知道发生了什么?

郑小姐:知道,她们的反应很诡异,可能她们也没有经历过,所以也不知道怎么面对。有一个同学还很大声地跟她妈妈打电话,当着我的面,就还……但是她不是那种人。她跟我的关系还挺好的,还跟妈妈很亲密地撒娇,我就觉得很别扭。还有一个同学就是闭口不谈,怕刺激到我。她的反应我是理解的,换作我也会这样,但是没有人来跟我谈。

我:你希望那个时候她们稍微好一点的反应是什么?

郑小姐:稍微好一点的就是,不要提跟妈妈有关的东西,不要当着我的面,给你自己的妈打电话(重音)。这一点是显而易见的。我一直不理解她为什么要这么做,她情商不低。所以我到现在都不理解。

在现实生活中无处可以倾诉哀伤,让她选择将哀伤放到某些社交软件上,通过网络宣泄一下痛苦,但郑小姐也说只是让“他们(网友)随便同情一下”。所以当我问她为什么愿意和一个素不相识的陌生人(我)分享这些最隐秘的哀伤时,她给我的答复是“我也真的很想讲”。

郑小姐:我有试过跟别人讲,但不知道该跟什么人讲,就是这样子。所以我今天过来也完全是……我也真的很想讲,也不只是想要帮你的什么研究(笑),而是我真的很想讲。

表1-12 同辈:听到哀伤时没有反应
与哀伤共处

基于上述,我绘制了图1–5,实时总结了已有的研究发现。

与哀伤共处

图1-5 已有发现的实时总结


上一章:第一节 下一章:第三节
网站所有作品均由网友搜集共同更新,仅供读者预览,如果喜欢请购买正版图书!如有侵犯版权,请来信告知,本站立即予以处理。
邮箱:yuedusg@foxmail.com
Copyright@2016-2026 文学吧